一、引言
在教育领域不断追求精准化和个性化的当下,AI 技术的发展为实现 “一生一策” 的教育模式提供了强大支持。如何利用 AI 技术进行成绩数据处理、学生评价与分析,并生成个性化学习建议,提升教育教学的质量和效率,满足学生的多样化学习需求,成为亟待解决的难题。
我将用几个小例子串联,来谈谈一个刚用AI没多久的菜鸟,对于学生成绩分析的一点成功或失败的探索。这里面有基础点的例子,也有进阶操作、高阶操作,最后是综合运用完成一个简单的一生一策制作。
二、基础操作
(一)数据整理与分割
情境:年级成绩总表分成班级表。
指令:总成绩为0的行删除掉,按照行政班将原表拆分成不同班级的子表,添加到不同的文档中

(二)多表数据合并
两个表中各有没考的学生,按照学号(或姓名)将两个表格数据合并
默认取交集,也可以在指令里加上采用外连接方式,取并集
这个操作可以帮我们解决很多对成绩、追加数据的工作
(三)一生一策个性化评语生成
依据 C 至 J 列的评价维度和等级,运用自然语言处理技术,深入分析学生特点,生成贴合个体的生动、具体的评语,增强评价的针对性和感染力,使评价更能准确反映学生的实际情况,为学生提供有价值的反馈。
原文件:八个维度等级描述学生的日常表现
|
生成的内容太机械、重复率太高,失败了,将会在后面反思。
三、进阶操作
(一)学生学科优劣势分析
这个过程共分两部:
1、数据整理或者叫清洗,删除一些列,清空一些不合理、不方便的数据。这里不再详述。
2、重新生成文档。
指令:以某学生为例,根据其各科成绩与班级平均分的对比,分析各科成绩在班级的优劣势,并用雷达图直观展示。此外,还可举一反三,进行单科成绩各得分点分析,通过趋势线预测学生成绩走向,为个性化辅导提供精准依据。
示例表格及生成图表
| |||||
| |||||
四、高阶操作
(一)学科竞争力分析与图表生成
从年级角度出发,读取全年级 “成绩数据” 工作表中的数据,根据学生各科成绩与年级各科成绩前 20%、40% 的分数线,标注出考生各科成绩在班级的优劣势,并利用雷达图进行展示。通过 AI 生成代码,实现批量生成全部学生的雷达图,并按照行政班存入单独文件夹,同时避免雷达图中文显示乱码问题。
适用于大规模数据处理场景。
AI生成的代码
|
批量生成部分雷达图
|
(二)AI 代码生成助力效率提升
注意事项:
1、需要下载、安装python。
2、需要在python中安装相应的库。
3、将ai生成的代码复制到新建的py文档中执行。
4、可能会有报错,可以把错误交给ai进行调试、修改。
利用 AI 生成代码,极大地提高了数据处理和文件生成的效率,减少人工操作的繁琐性和出错率,使老师能够更高效地处理大量数据,专注于教学和学生指导工作。
五、综合运用
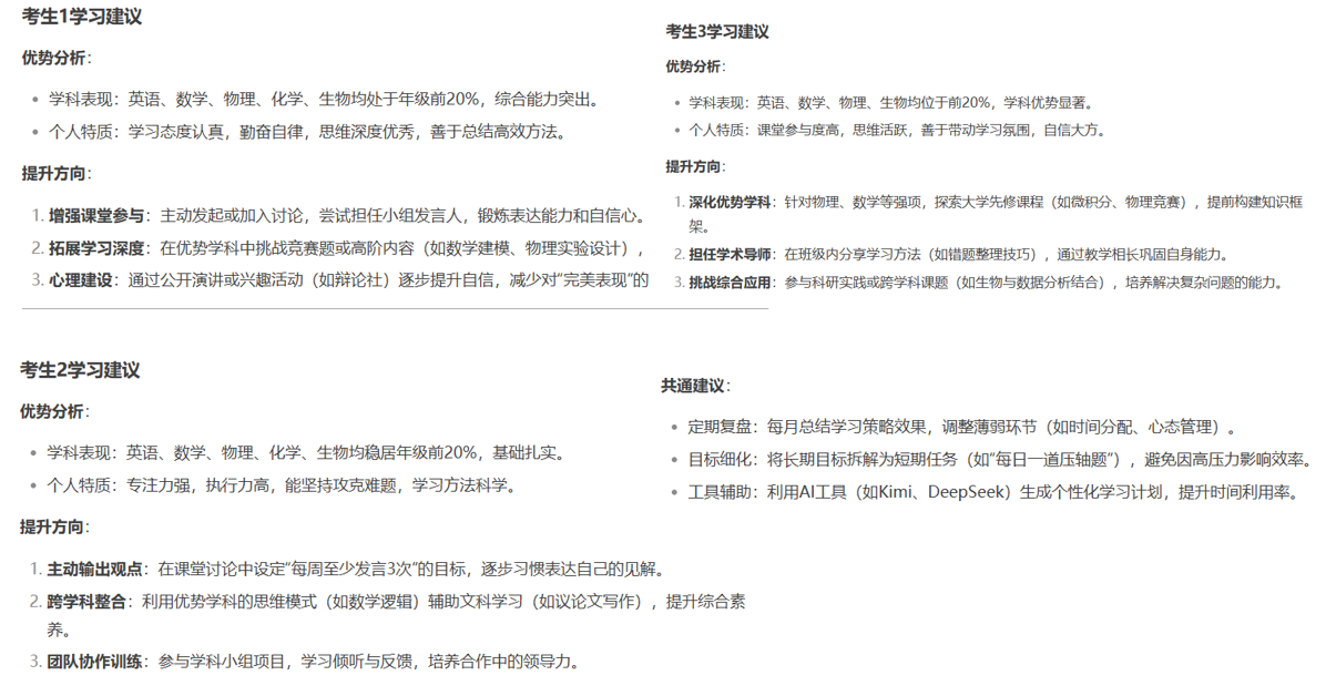
(二)“一生一策” 的实现
结合班主任的维度评价和雷达图做分析
指令:结合班主任维度评价中对考生2各维度的评价等级,和该考生的成绩对比雷达图,为该学生生成学习改进的建议
交给AI的示例文件
|
AI生成的内容
|
通过上述数据处理、分析和学习建议生成的过程,实现了 “一生一策” 的精准教育模式,为每个学生制定个性化的学习策略,促进学生的全面发展和成长。
六、工具对比与使用建议
(一)工具特点对比
DeepSeek 在深度问题分析方面表现出色,能够提供有价值的见解,但在访问量大时可能出现无响应的情况;Kimi 擅长制作高质量的 PPT,提升工作效率,但需结合其他工具使用;豆包能灵活处理和生成文档,适用于简单任务,但在深度分析方面有所欠缺。
(二)工具使用建议
1. 指令提炼技巧:经常总结提炼指令,明确任务需求,通过反复尝试对话,增加限定条件,使指令更加精准,提高工具使用效率和准确性。
2. 工具结合使用:结合多种工具的优势,根据具体任务需求灵活选择工具,如使用 DeepSeek 进行深度分析,豆包处理文档,Kimi 制作 PPT,实现数据处理与分析的高效协同。
3. 工具使用注意事项:在使用工具时,要注意数据安全和隐私保护,防止数据泄露或被滥用。同时,定期更新工具,确保其功能完善和性能优化,提升使用体验。
七、结语
AI 技术在教育领域的应用为实现 “一生一策” 的精准教学提供了有力支持,如同牛顿站在巨人肩膀上看得更远,我们借助 AI 技术在知识的海洋中能够游得更快。教育工作者应积极拥抱 AI 技术,不断探索和创新教育教学方法,提升教育质量,为学生的未来发展奠定坚实基础。